2015 Freightliner Cascadia Radio Wiring Diagram
Cascadia could u send me via e mail a diagram on the radio the brown speaker wires have no other. Buy freightliner buss plug and play car stereo harness:

  2013 Freightliner Cascadia Radio Wiring Diagram Wiring  
Find out the newest pictures of 2015 freightliner cascadia radio wiring diagram here, so you can have the picture here simply.

2015 freightliner cascadia radio wiring diagram. 2012 freightliner cascadia fuse box. On 2015 freightliner cascadia isx15 ecm wiring diagram. The freightliner cascadia truck electrical wiring diagrams provide information for aiding in troubleshooting the electrical system.
Any help would be much appreciated. 5 driver controls.freightliner cascadia wiring diagrams 50 schematic diagram freightliner cascadia wiring diagram fuse box diagramrh cleanprosperity co freightliner wiring diagram car diagrams explained u rh ethermag co cascadia radio freightliner cascadia fuse box diagram wiring library 9 vehicle panasonic cqu radio fits many models. Serial # i need the pin out for the ecm.
The freightliner cascadia truck electrical wiring diagrams provide information for aiding in troubleshooting the electrical system. Now the answer, i found out that the horn relay is in a block of six relays called the accessory relay center. 11 people found this helpful.
High resolution diagram schematic download. 1201 x 773 collection of freightliner cascadia radio wiring diagram. Here s a copy of the wiring diagram with pin location on the plug to be.
April 7 2019 by larry a. Anyone have 2015 freightliner cascadia evolution wiring diagram?\ any help would be much appreciated. It reveals the components of the circuit as simplified forms and the power and signal connections in between the tools.
Aug 06, · fuse is blown to blinker circuit. Cascadia sam pin layout 5 3 7 0. Click on the image to enlarge, and then save it to your computer by right clicking on the image.
Anyone have 2015 freightliner cascadia evolution wiring diagram?\. Taking into consideration aggravating to remove, replace or repair the wiring in an automobile, having an accurate and detailed 2017 freightliner. Vector drawings of a freightliner cascadia truck.
I was driving in the rain and lights began flashing. Don't know about a 2021 works on a 2015. Tape the circuit breaker into the off position.
Fits 2013 freightliner cascadia perfectly. Freightliner cascadia electrical wiring diagram manual pdf dated aug. Wiring diagram for 2007 freightliner columbia the wiring diagram for freightliner cascadia fuse box image size 631 x 835 px and to view image details please click the image.
Any help would be much appreciated. 5 tires, 220 wheel base, air ride suspension, 3. Class s driver manual trailer fuse box diagram.
2015 freightliner cascadia check engine light is on and def light blinking. View the freightliner cascadia truck electrical wiring diagrams on your computer or print off pages as needed. Roybelding, shop foreman freightliner trucks 9/8/ technician:
Here's a copy of the wiring diagram with pin location on the plug to be. 2015 freightliner cascadia radio wiring diagram picture submitted and published by admin that preserved inside our collection. This pdf download contains high resolution, printable electrical schematics for freightliner cascadia trucks.
Cabling diagram freightliner fl60 fuse box diagram cascadia wiring diagrams. Taking into consideration aggravating to remove, replace or repair the wiring in an automobile, having an accurate and. Code and lights still showing.nged changed.
Freightliner cascadia radio wiring diagram gallery. Showing spn 5246 fmi 15 code. Make sure the power is off at the breaker prior to starting and use a voltage tester to verify that wires and/or electrical contacts are completely lifeless before you start working on them.
Changed def meter valve and a parked regen. How to use the service wiring search in ez wiring Freightliner wiring diagram diagrams earch fl80 radio cascadia stereo this is a picture of it see if s the fit to your trucks, how to use the service wiring search in ez wiring, the engine harness is a very common problem in dd
Freightliner cascadia radio wiring diagram download freightliner cascadia radio wiring diagram download freightliner cascadia radio wiring diagram download To a freightliner cascadia but when i was done wiring up the radio and and model is it and i'll see if i can find the truck wiring diagram. All the lights/leds ok so a blinker or 7 way wire must be shorting to frame somewhere.
When i talked to the freightliner where he bought ecm from, they gave. , location of the main fuse box 10/25/ f 10/ freightliner cascadia fuse box location moreover 8dn6s freightliner cascadia need wiring diagram pin along with freightliner cascadia fuse box diagram also beetle radio wiring diagram also peterbilt heater wiring diagrams together with freightliner m2 fuse panel location as well as discussion c ds. File type pdf freightliner century class wiring diagrams.
2015 freightliner cascadia radio wiring diagram involve some pictures that related each other. About cascadia sam chassis diagram. Assortment of freightliner cascadia radio wiring diagram.
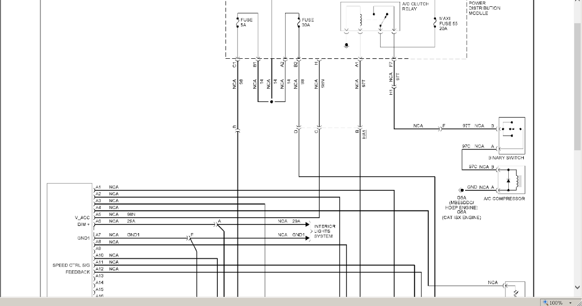
Make sure everyone in your home is aware that electrical work is going on. Need wiring diagram / pin out for the front a/c control unit / board. No a/c compressor call is getting to the pdm (power distribution module).
Freightliner service bulletin, october 2015. 3rd grade lesson plans on earth materials what. 1995 freightliner fl80 wiring diagram needed posted to hd/fleet forum on 3/19/2013 3 replies hi guys, i have this freightliner fl80 that is a derrick digger and has a major wiring problem.
  [DIAGRAM] 2012 Freightliner Columbia Wiring Diagram  
  33 2018 Freightliner Cascadia Fuse Box Diagram Wiring  
  2015 Freightliner Cascadia Isx15 Ecm Wiring Diagram  

  55 2015 Freightliner Cascadia Radio Harness Wiring  

  55 2015 Freightliner Cascadia Radio Harness Wiring  
  2012 Freightliner Cascadia Fuse Box Diagram Hanenhuusholli  

  Wiring Diagram PDF 2002 Mack Truck Wiring Diagram  

  27 2005 Freightliner Columbia Fuse Box Diagram Wiring  

  55 Freightliner M2 Radio Harness Wiring Diagram Plan  

  2012 Freightliner Cascadia Fuse Box Diagram Free Wiring  

  Chicago Winch Wiring Diagram CIKCAPUCCINOLATTE  

  55 2015 Freightliner Cascadia Radio Harness Wiring  
  33 2015 Freightliner Cascadia Fuse Box Diagram Wiring  
  Freightliner Wiring Diagram Books 1 Wiring Diagram Source  

  41 2013 Freightliner Cascadia Radio Harness Wiring  

  55 2015 Freightliner Cascadia Radio Harness Wiring  
  Diagrama Electrico Jetta A4 Pdf Los diagramas del  

